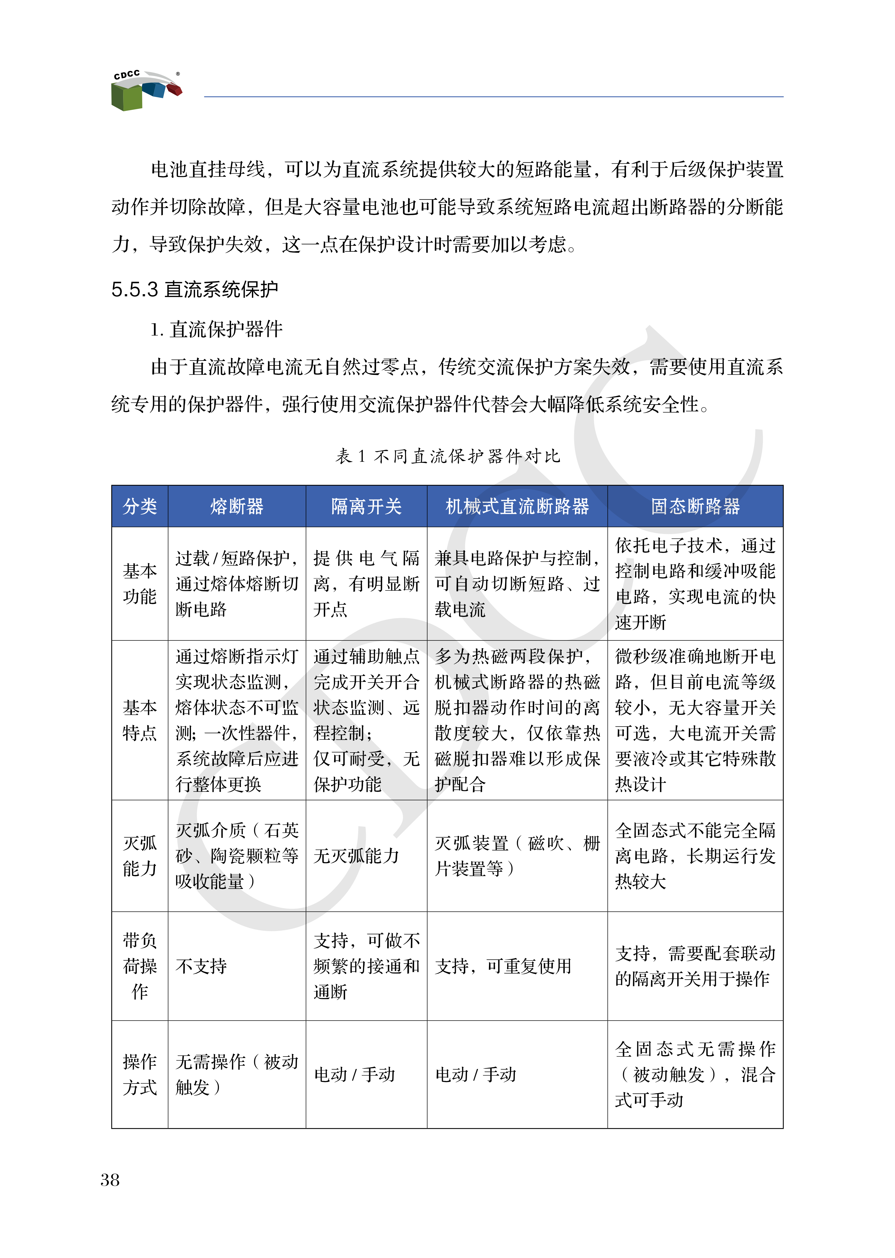
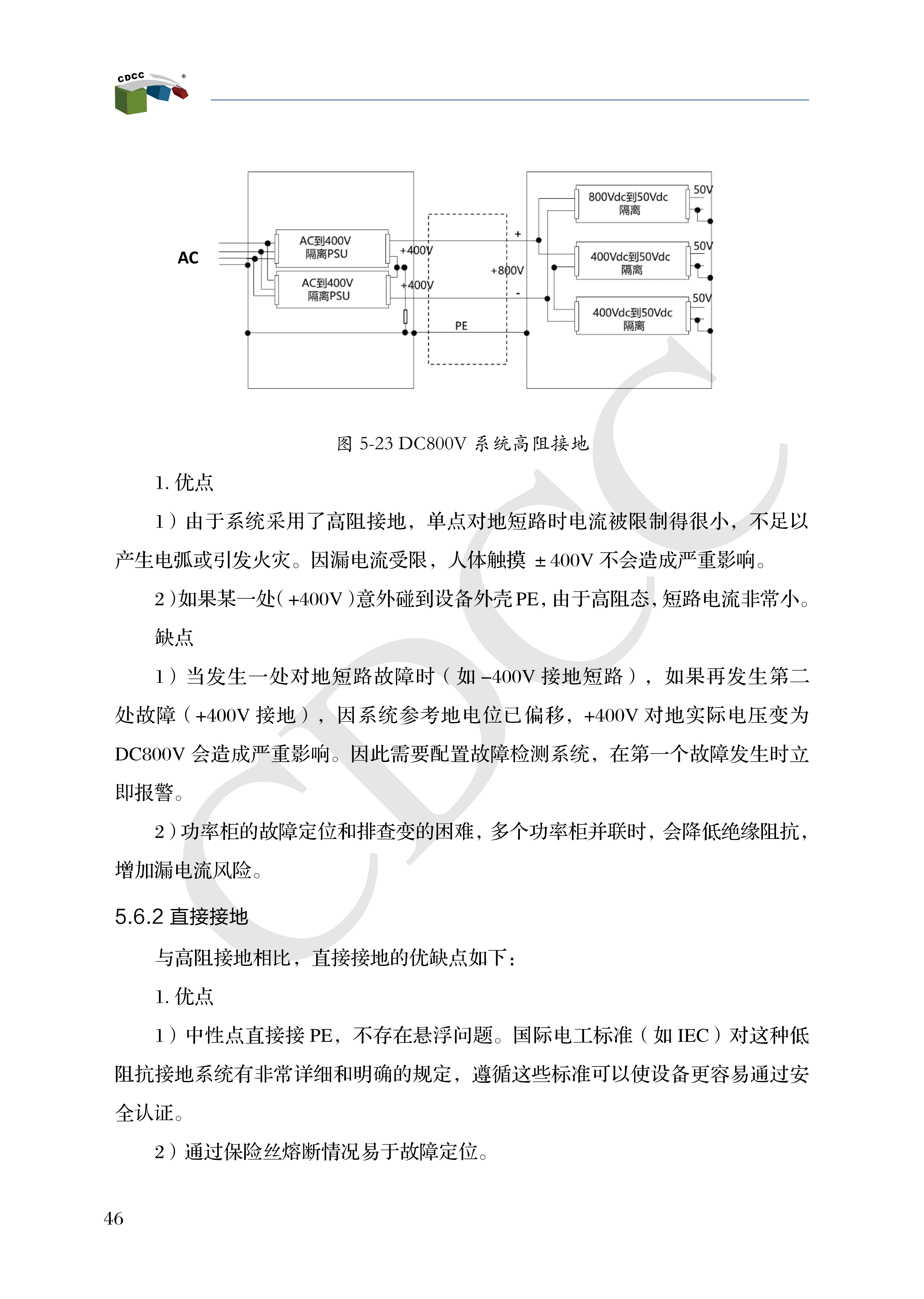
前言
AI浪潮席卷,算力需求爆发,数据中心的“心脏”——供电系统正迎来极限挑战。破局关键何在?800V直流供电技术,正成为通往下一代高密度数据中心的“电力高速路”。其凭借超高效率、节约空间、绿色兼容等显著优势,为高功率密度机柜提供了稳定可靠的能源支撑。
为厘清技术发展脉络、凝聚行业共识,中数智慧(北京)信息技术研究院正式发布《数据中心800V直流供电技术白皮书(2.0)》。本白皮书系统梳理了800V直流供电的核心原理、技术优势与落地路径,旨在为数据中心从业者与决策者提供一份兼具前瞻性与实践指导的技术参考。
白皮书指出,AI技术快速迭代持续推动全球数字化转型,数据中心作为数字经济的核心基础设施,所承载的数据处理需求呈指数级增长,算力需求也随之急剧攀升。这一趋势直接带动CPU、GPU等核心芯片功耗迅猛上涨——过去五年间,CPU功耗从130W增至500W,GPU功耗从250W突破至1200W,推动单机柜功率密度不断刷新纪录。
展望未来,随着下一代AI芯片逐步落地,单机柜功率将向数百千瓦乃至兆瓦级跃进,数据中心整体电力需求也将跃升至全新量级。这场深刻的变革,正倒逼供电技术全面升级,传统供电体系在效率、容量与能耗方面已难以适应新发展需求。
白皮书进一步提出关键展望:服务器供电架构将全面向800V及±400V高压直流转型,以破解高功率传输中的损耗与空间占用难题;800V直流系统的保护机制与接地设计将成为关键技术攻坚方向,其中固态变压器等核心器件的突破尤为重要;配电系统则有望向直流微电网演进,深度融合光伏、风电等可再生能源与储能系统,助力数据中心实现绿色低碳转型。
基于对行业趋势的深入洞察与技术积累,中数智慧(北京)信息技术研究院系统性梳理了800V直流供电技术的发展路径与核心内容,编撰形成本白皮书。白皮书的发布,不仅清晰呈现了该技术的核心价值与发展前景,也为相关从业者、研发人员及投资者提供了重要决策参考,同时展现了中数智慧在数据中心供电技术领域的专业洞察与研究实力。
以下是《数据中心800V直流供电技术白皮书(2.0)》详细内容。








































































相关阅读
3、充电头网发布30篇服务器电源拆解报告,1000张高清图片加10万字深度解析,带你走进数据中心电源世界
大会预告
由800VDC.COM主办的 2026 世界服务器电源大会,将于 5 月 22 日(周五)在深圳市南山区科苑路 15 号科兴科学园 B 栋 4 单元会议中心举办。全球服务器电源产业链从业者齐聚深圳,探讨绿色算力供电技术革新与全产业链协作新方向。
世界服务器电源大会由800VDC.COM主办,聚焦服务器电源前沿技术,是推动技术突破与全产业链合作的专业平台。在这里汇聚全球该产业链决策者与创新力量,引领绿色算力供电发展,是洞察趋势、深化合作、抢占产业制高点的核心选择。
随着 AI 算力与绿色数据中心的快速扩张,服务器电源产业的创新焦点已集中于高压直流架构规模化应用、高功率密度电源的能效优化、第三代半导体(GaN/SiC)在电源中的集成设计、以及数据中心供电系统的低碳适配等核心领域。本次大会将围绕高效电源技术标准、高压器件的可靠性方案、先进热管理技术及其在超算中心、云计算基础设施等领域的落地实践展开深度交流,汇聚全球产业领袖,携手将高效、低碳的算力供电新时代推向新高度。